
产品分类
更新时间:2026-01-06
浏览次数:32一. 前 言
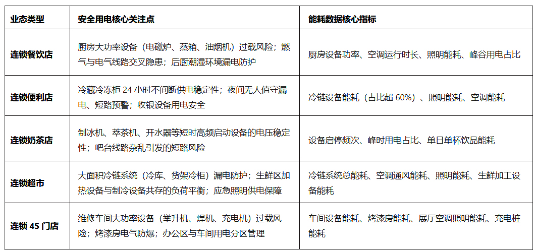
连锁餐饮、便利店、奶茶店、超市、4S店因业态不同,用电负荷与能耗结构差异显著,安全用电标准化管控 + 能耗数据集中管理是降低运营风险、实现降本增效的核心路径,以下从需求特点、管理方案、面临问题、解决方案与集中管理意义等方面进行阐述。
1.1.各业态门店用电与能耗核心特点
连锁餐饮/奶茶店:用电高峰集中,设备功率大,易发生过载;油污环境导致线路绝缘层老化加速。
连锁便利店:24小时运营,设备(冰柜、空调)长期高负荷运行,火灾风险高;夜间值守人员少,事故发现可能滞后。
连锁超市:冷链设备多,电力负荷巨大且持续;卖场照明、空调系统复杂。
连锁4S店:存在维修车间大功率设备、电动汽车充电桩等新型高功率负荷,对电网冲击和安全管理要求更高。

1.2. 重点风险区域专项管理
后厨/操作间(餐饮、奶茶):防潮、防油、防高温。必须使用防溅插座,大功率设备(烤箱、炸炉、电磁炉)专线专用,定期清理设备后方积油积尘。
仓储区/冷库(超市、便利店):防止堆物堵塞配电箱,冷风机等设备线路防水防鼠咬。
作业区(4S店):举升机、钣喷设备、充电桩等专业设备需严格按规范接地,并由专业人员维护。
安全用电是运营的基础,任何事故都可能导致人员伤亡、财产损失和品牌声誉收到打击。连锁业态因其标准化和分散化,更需要系统性的安全策略。
防护方案:
安装智慧用电安全探测器:安装ARCM系列电气火灾探测器、ATE系列无线测温传感器、ASCB1系列智能断路器等设备,对配电回路的剩余电流、线缆温度等火灾危险参数进行实时监测和控制
2.强化接地与漏保:确保所有设备有效接地,漏电保护器定期测试。



二. 集中管理面临的问题
2.1 门店分散化与标准化矛盾:连锁门店跨区域分布,不同门店的线路老化程度、设备型号、用电习惯差异大,统一部署监测终端需适配不同场景,前期调研与改造成本较高。
2.2 数据孤岛与系统兼容问题:部分门店已有老旧电表或第三方管理系统,数据格式不统一,需解决系统对接与数据融合难题,避免重复投资。
2.3 人员执行力不足:一线门店员工缺乏专业用电知识,对预警信息重视不足,易导致隐患整改不及时;区域管理人员对能耗数据的分析应用能力薄弱,难以转化为降本行动。
2.4 投入产出比考量:小型连锁品牌对初期设备采购与平台部署成本敏感,需通过长期能耗节省与风险规避来体现价值。
能耗数据集中管理—从成本中心到智慧核心
集中管理就是将所有门店的用电、用水、用气等能耗数据,通过物联网技术实时采集、传输到一个统一的云平台进行监控、分析和优化。
针对门店能耗分析通过安科瑞EIOT物联网能源管理平台可以查看各用电回路的能耗趋势图并进行同环比分析支持分类能耗统计、分项能耗统计、能源成本分析、能源流向分析、设备能效分析、能耗对比分析、峰谷平用电分析、碳排分析,为节约用电提供依据。
三. 安科瑞EIOT物联网能源管理平台
安科瑞EIOT能源物联网云平台解决方案是一套搭配电力物联网仪表、水表、智慧空开和充电桩等物联网设备,为分布广泛的互联网用户提供电力及能源数据服务的平台。调试过程简便,安装电表后用户通过手机扫码便捷地实现产品接入平台,获得到相应的数据服务。数据服务涵盖了电力集抄、能源分析、用电安全、数据组态、综合计费、集团管控等功能。


3.1.平台架构
感知层:在每家门店的配电箱内安装智能电表、水表、气表以及各类传感器(温度、光照度、人流感应器),替代传统机械表。

网络层:数据通过门店的物联网关,利用4G/5G、宽带或NB-IoT等网络,安全传输至云端。这是实现“集中”的关键。
平台层:部署在云端的能源管理系统,负责接收、存储、处理海量数据。

应用层:通过电脑浏览器或手机APP,向总部管理层、区域督导、店长提供不同维度的数据视图和管理工具。

3.2. 集中管理平台的核心功能
实时监测与看板:总览全门店实时用能排行、累计能耗与费用。

智能告:用能异常(如非营业时间高耗电)、设备异常(如冷柜温度过高)实时推送告。

对标分析:同区域、同业态门店横向对比,识别能效耗能高低。


分项计量:将总电耗拆分为照明、空调、制冷、设备、插座等分项,精确找到能耗大户。
报表与洞察:自动生成日/周/月报,分析趋势,验证节能措施效果。

四. 集中管理的核心意义—超越“省电费”
集中管理的价值是战略性的,远不止于节约电费!
4.1 保障运营安全,规避重大风险:这是首要意义。通过7x24小时在线监测,将电气火灾等安全事故从“事后救火”变为“事前预防”,为品牌和资产上好“保险”。
4.2 实现精细化成本管控,直接提升利润:识别并消除“跑冒滴漏”(如长明灯、无效空调)可以提高节能。通过分项计量,精准核算单店、单品的能耗成本,为定价和优化运营提供依据。
4.3 优化设备生命周期管理:预测性维护:通过分析设备运行曲线,在故障前发出预警,减少停业损失和维修成本。为设备更换(如更高效能的空调)提供投资回报率数据支持。
4.4 赋能标准化与规模化运营:总部可基于数据,制定更科学的设备运行策略(如空调启停温度、照明情景模式),并强制下发执行。快速复制优秀门店的能效管理经验到网络。
4.5 支撑ESG与可持续发展战略:准确统计碳足迹生成报告,满足监管要求,提升品牌形象。
4.6 提升管理效率和决策科学性:改变传统“人工抄表、Excel统计”的低效模式,,让管理决策从“凭经验”转向“看数据”。

五. 结语
对于现代连锁企业,安全用电是必须守住的底线,而能耗集中管理是提升竞争力的高线。两者结合,构建的是一张 “智慧能源物联网”。通过系统性的构建,连锁企业能将分散的能源消耗从不可见的成本,转变为可见、可控、可优化的战略数据资产,实现 安全、高效、绿色、智能 的运营。
Acrel-EIoT物联网管理平台已广泛应用于集团物业,多产业园区,连锁门店,连锁便利店,连锁4S门店以及多数量的中小学学校银行网点等应用场景,帮助用户建立和完善一体化计量、监测、分析和管理系统,不间断获取监测数据,监控数据运行态势,及时发现故障隐患、能耗异常等客户痛点,实现业务协同、场景融合,能源互联互通,能源物联网生态圈融合。
关于我们
公司简介荣誉资质资料下载产品展示
ASL600-SD1-4G无线4G智能照明控制器 智慧路灯亮度调节 AKH-0.66/K K-24 150/5A出口北美电流互感器UL认证开口式电流传感器 AHBC-LTA安科瑞闭环霍尔电流传感毫安级电流互感器 AHLC-LTA直流漏电流电流传感器 直流霍尔互感器 AKH-0.66 K-120×50N低压电流互感器 开口式电流传感器服务与支持
技术文章新闻中心联系我们
联系方式在线留言版权所有 © 2026 安科瑞电气股份有限公司 备案号:沪ICP备05031232号-31
技术支持:智能制造网 管理登陆 sitemap.xml